英国365集团公司官网
网站首页
365概况
学院简介
机构设置
规章制度
招生工作
学历教育
成人教育
自学考试
非学历教育
职业技能等级认定
继续教育培训
英国365
党务工作
下载专区
老年健康大学
网站首页
学院动态
通知公告
学生园地
365概况
学院简介
机构设置
规章制度
招生工作
学历教育
成人教育
自学考试
非学历教育
职业技能等级认定
继续教育培训
英国365
党务工作
下载专区
老年健康大学
非学历教育
职业技能等级认定
继续教育培训
职业技能等级认定
当前位置:
网站首页
->
非学历教育
->
职业技能等级认定
->
正文
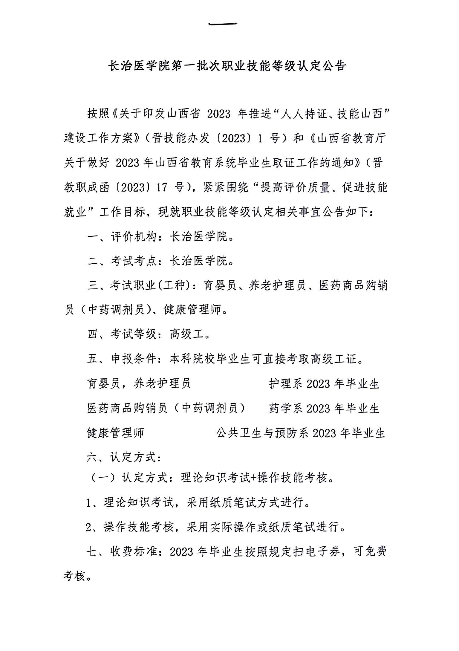
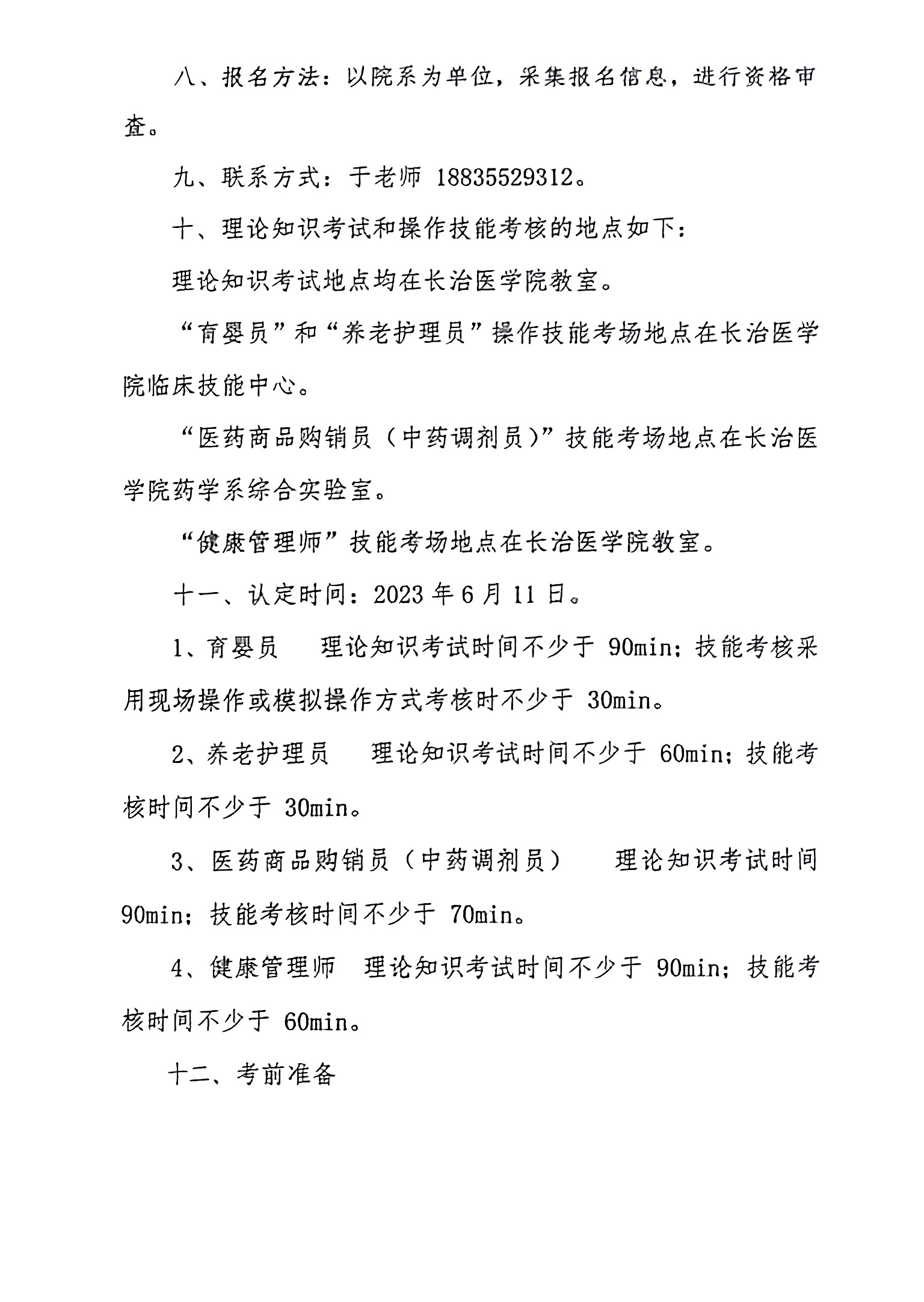
英国365上市公司第一批次职业技能等级认定公告
信息来源:
发布日期:2023-06-01
上一条:
我校首次举行职业技能等级认定评价考试